手揣网教程/单机游戏/内容

《极品飞车17:最高通缉》终极进阶攻略

单机游戏2026-01-01 阅读
[摘要]极品飞车17:最高通缉专区更多相关内容请关注:极品飞车17:最高通缉专区更多相关内容请关注:玩游戏可以在很大程度上让大家放松放松,但是我建议大家不要把过多的时间投入到工作当中,因为这样的话大家很有可...

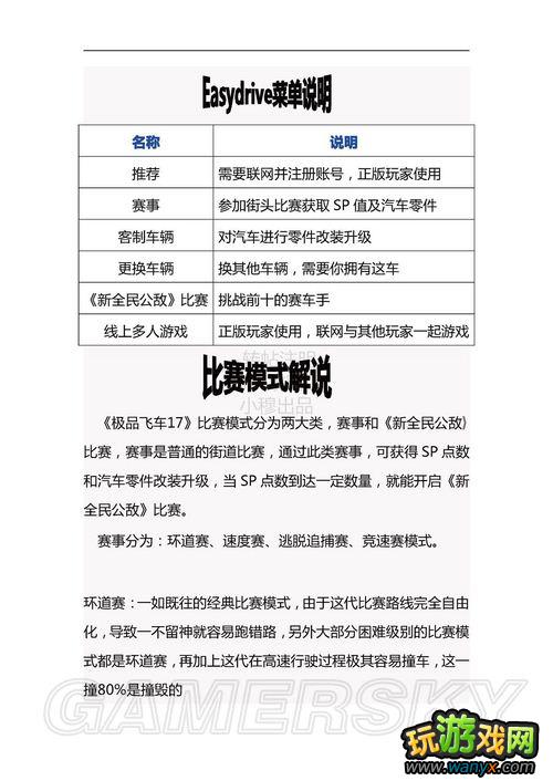
 《极品飞车17:最高通缉》终极进阶攻略

《极品飞车17:最高通缉》终极进阶攻略

《极品飞车17:最高通缉》终极进阶攻略

《极品飞车17:最高通缉》终极进阶攻略

极品飞车17:最高通缉专区更多相关内容请关注:

《极品飞车17:最高通缉》终极进阶攻略

《极品飞车17:最高通缉》终极进阶攻略

《极品飞车17:最高通缉》终极进阶攻略

《极品飞车17:最高通缉》终极进阶攻略

《极品飞车17:最高通缉》终极进阶攻略

《极品飞车17:最高通缉》终极进阶攻略

《极品飞车17:最高通缉》终极进阶攻略

《极品飞车17:最高通缉》终极进阶攻略

《极品飞车17:最高通缉》终极进阶攻略

《极品飞车17:最高通缉》终极进阶攻略

《极品飞车17:最高通缉》终极进阶攻略

极品飞车17:最高通缉专区更多相关内容请关注:


玩游戏可以在很大程度上让大家放松放松,但是我建议大家不要把过多的时间投入到工作当中,因为这样的话大家很有可能上瘾,这样不利于大家的工作或者是学习。

……

相关阅读