阴阳师虚假之月第8天怎么打伤害高?小编这里带来了阴阳师虚假之月第8天阵容搭配推荐,想要参考的玩家们就一起来看看吧!
>>>>《阴阳师》虚假之月全关卡挑战攻略
阴阳师虚假之月第八天攻略
今天月之羽姬混伤害目标900w,冲榜1800w。
正式服更新特殊技能月盾,每次受伤获得伤害减免,不是很难。因为月之力消失所以输出能力对比体服有所下降,用昨天的清姬猫吞或者上茨木赌破军都是ok的。

推荐阵容:心眼荒骷髅丑女月沐(220)、土蜘蛛清姬霞(190+)、日女猫掌柜霞(200+)、高速书翁霞、高速酒吞或茨木破军。
用茨木就3霞,酒吞2霞够了。治疗靠书翁,书翁带55加速和100%治疗石头一口1w。

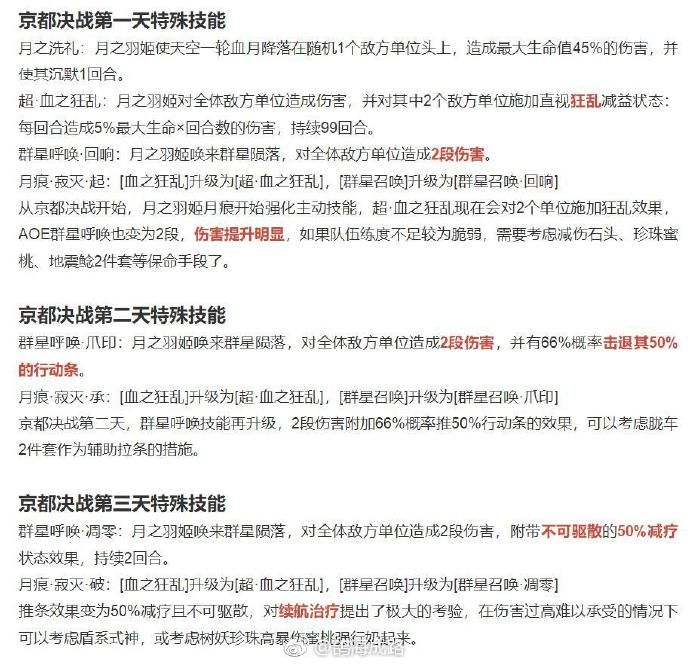
月之羽姬京都决战部分的技能
京都决战第一天特殊技能
月之洗礼:月之羽姬使天空一轮血月降落在随机1个敌方单位头上,造成最大生命值45%的伤害,并使其沉默1回合。
超·血之狂乱:月之羽姬对全体敌方单位造成伤害,并对其中2个敌方单位施加直视狂乱减益状态:每回合造成5%最大生命×回合数的伤害,持续99回合。
群星呼唤·回响:月之羽姬唤来群星陨落,对全体敌方单位造成2段伤害。
月痕·寂灭·起:[血之狂乱]升级为[超·血之狂乱],[群星召唤]升级为[群星召唤·回响]
从京都决战开始,月之羽姬月痕开始强化主动技能,超·血之狂乱现在会对2个单位施加狂乱效果,AOE群星呼唤也变为2段,伤害提升明显,如果队伍练度不足较为脆弱,需要考虑减伤石头、珍珠蜜桃、地震鲶2件套等保命手段了。
京都决战第二天特殊技能
群星呼唤·爪印:月之羽姬唤来群星陨落,对全体敌方单位造成2段伤害,并有66%概率击退其50%的行动条。
月痕·寂灭·承:[血之狂乱]升级为[超·血之狂乱],[群星召唤]升级为[群星召唤·爪印]
京都决战第二天,群星呼唤技能再升级,2段伤害附加66%概率推50%行动条的效果,可以考虑胧车2件套作为辅助拉条的措施。
京都决战第三天特殊技能
群星呼唤·凋零:月之羽姬唤来群星陨落,对全体敌方单位造成2段伤害,附带不可驱散的50%减疗状态效果,持续2回合。
月痕·寂灭·破:[血之狂乱]升级为[超·血之狂乱],[群星召唤]升级为[群星召唤·凋零]
推条效果变为50%减疗且不可驱散,对续航治疗提出了极大的考验,在伤害过高难以承受的情况下可以考虑盾系式神,或考虑树妖珍珠高暴伤蜜桃强行奶起来。

……